河北内丘工业园区管理委员会关于河北内丘工业园区(北园)雨污管网提升工程项目排水管道总平面图审查审定和建设工程规划许可证核发的批后公告
2026-01-16 发布机构:工业园区管委会 浏览次数:42 字体:[大 中 小]
体裁分类:政府信息公开制度 主题分类:综合政务 文号: 索引号:gyyqgwh/1743063442117
按照《河北省自然资源厅关于印发《河北省建设项目规划许可管理办法(试行)》《河北省建设工程设计方案审查要点(试行)》的通知》等相关法律法规规定,我单位对河北内丘工业园区(北园)雨污管网提升工程项目排水管道总平面图审查审定和建设工程规划许可证核发的批后公告。公告内容如下:
建设单位:河北内丘工业园区管理委员会
项目名称:河北内丘工业园区(北园)雨污管网提升工程项目
项目位置:内丘县工业园区北园
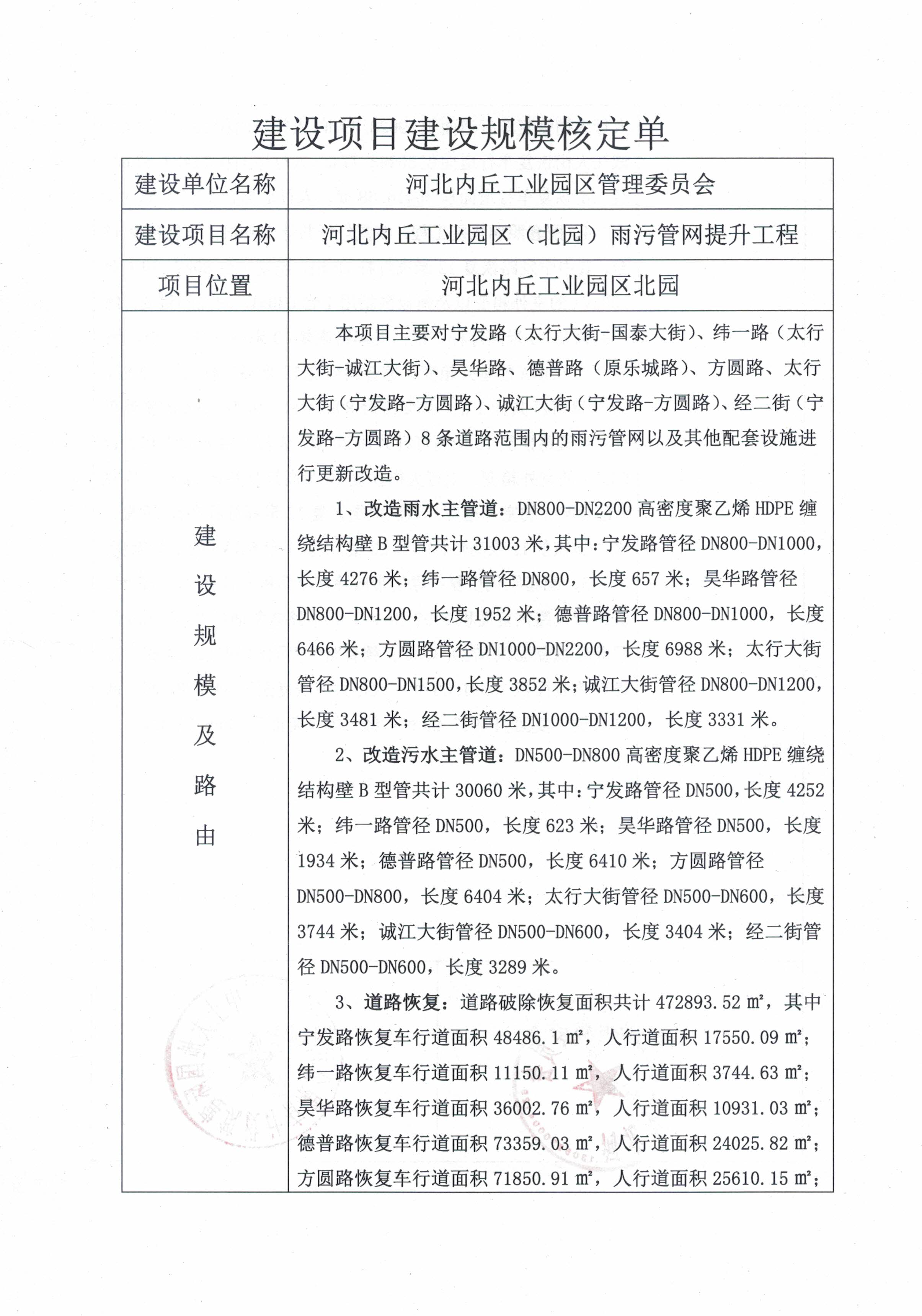
建设规模:详见"建设项目建设规模核定单"
审定总平面图:见附图
公告地点:1、内丘县人民政府政务公开板块
2、项目现场
河北内丘工业园区管理委员会
2026年1月16日
附图:






