五郭店乡行政检查三项制度指引及说明
2020-10-10 发布机构:五郭店乡 浏览次数:19 字体:[大 中 小]
体裁分类:事前公开 主题分类:其他 文号: 索引号:wgdxrmzf/1602310383535

行政检查三项制度指引说明
本指引依据《国务院办公厅关于全面推行行政执法公示制度执法全过程记录制度重大执法决定法制审核制度的指导意见》(国办发〔2018〕118号)和《河北省人民政府办公厅关于印发河北省全面推行行政执法公示制度执法全过程记录制度重大执法决定法制审核制度实施方案的通知》(冀政办字〔2019〕31号)制定。
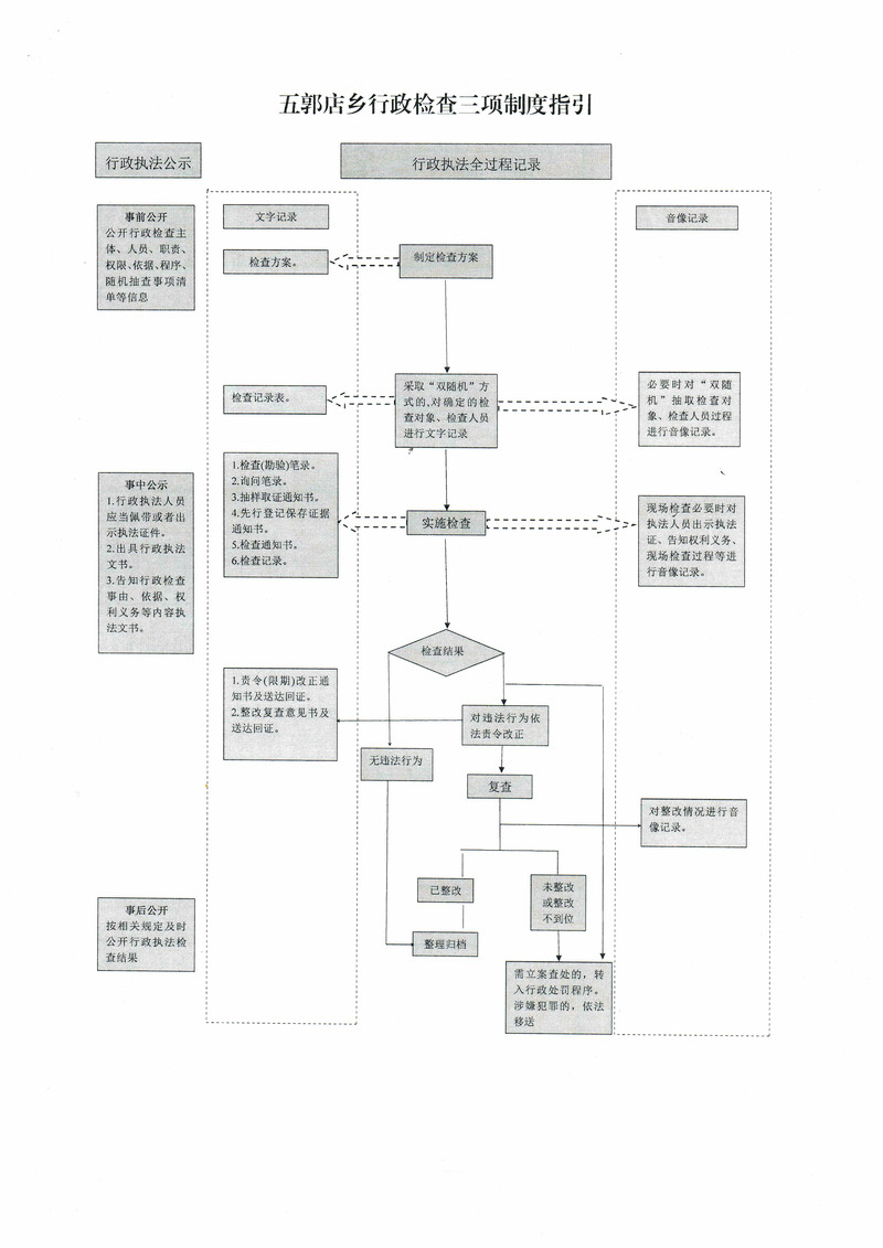
一、行政检查公示
(一)事前公开
行政机关通过门户网站、办公场所等途径,公开行政检查主体、人员、职责、权限、依据、程序、随机抽查事项清单等信息。
(二)事中公示
行政执法人员应当佩戴或者出示执法证件,出具行政执法文书,告知行政检查事由、依据、权利义务等内容。
(三)事后公开
按相关规定及时公开行政执法检查结果。
二、行政检查全过程记录
(一)制定检查方案
文字记录:检查方案。
(二)确定检查对象和检查人员
文字记录:采取“双随机”方式的,对确定的检查对象、检查人员进行文字记录。
音像记录:必要时对“双随机”抽取检查对象、检查人员过程进行音像记录。
(三)实施检查
检查分为现场检查与非现场检查。
1.现场检查
文字记录:检查(勘验)笔录、询问笔录、抽样取证通知书、先行登记保存证据通知书。
音像记录:对检查的关键环节进行音像记录,必要时对执法人员出示执法证、告知权利义务、现场检查过程等进行音像记录。
2.非现场检查
文字记录:制作检查通知书,记录检查依据、检查时间、范围、检查材料报送要求、联系人等。制作检查记录,载明检查情况,附具相关证据。
3.违法行为处理
文字记录:责令(限期)改正通知书、整改复查意见书,送达回证。
无违法行为以及违法行为轻微并及时纠正,没有造成危害后果的,整理归档。
需立案查处的,转入行政处罚程序。涉嫌犯罪的,依法移送。
音像记录:对整改情况进行音像记录。


