手机版

温馨提示:本网站已实现河北省内政务服务一号登录,新用户请注册并完成中级以上实名认证,即可正常登录本网站。

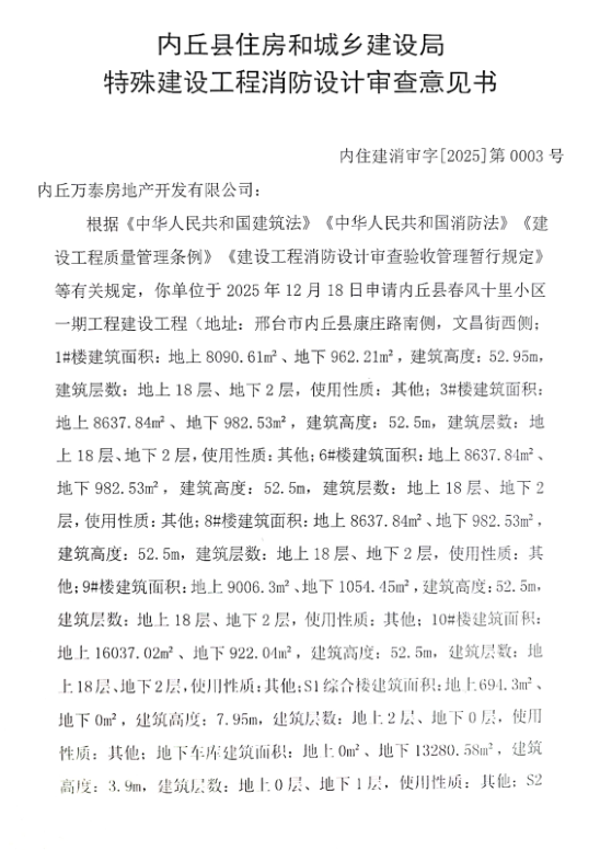
特殊建设工程消防设计审查意见书 内住建消审字【2025】第0003号

2025-12-19      发布机构:住建局      浏览次数:31     字体:[  ]

体裁分类:行政许可公示      主题分类:城乡建设、环境保护      文号:      索引号:zhujianju/1766716869042


ab983de5badc0f42a49bca5b5fbc96eb.png

bde745e92b26ebb99a38a303fef26956.png